今天是:
【雷州晚间天气】今晚到明天白天,多云到阴天,有雷阵雨,局部中到大雨,东北风2-3级,气温22到30度,相对湿度65%到95%。雷州市气象台2026年04月03日傍晚发布
更多>>
网站支持IPv6
无障碍
关怀版
繁体
【设为首页】
【加入收藏】
搜索
要闻动态
政务公开
政务服务
政民互动
雷州市情
雷州文化
旅游资讯
您现在的位置:
首页
>
政务公开
>
重点领域信息公开
>
财政资金信息公开
>
部门预决算
>
部门决算
>
2015年部门决算
www.leizhou.gov.cn
索引号:
发布机构:
名称:
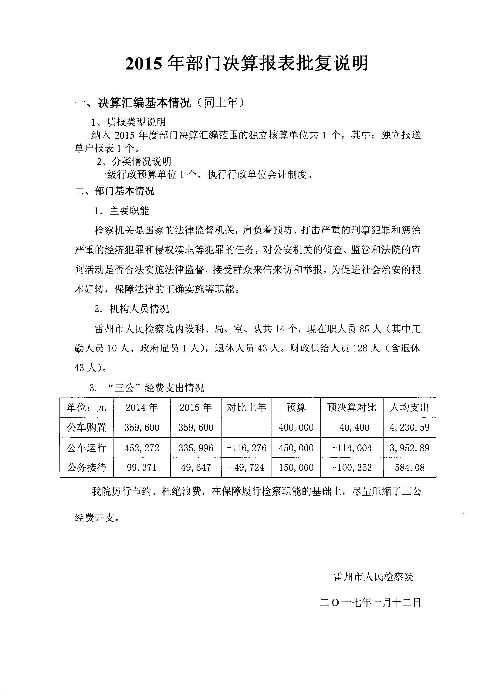
2015年雷州市人民检察决算批复公开
文号:
分类:
发文日期:
主题词:
2015年雷州市人民检察决算批复公开
日期:
2017-01-12 16:48:09
来源:
本网
文字:【
大
中
小
】
访问:
-
快给朋友分享吧!
打印全文
分享:
相关链接
相关链接
中央人民政府
广东省人民政府
湛江市人民政府
省内地方政府网站
广州
深圳
珠海
汕头
佛山
韶关
河源
梅州
惠州
汕尾
东莞
中山
江门
阳江
湛江
茂名
肇庆
清远
潮州
揭阳
云浮
县市区政府网站
赤坎区人民政府
霞山区人民政府
麻章区人民政府
坡头区人民政府
雷州市人民政府
廉江市人民政府
吴川市人民政府
遂溪县人民政府
徐闻县人民政府
湛江经济技术开发区
湛江奋勇高新技术产业开发区
新闻媒体网站
人民网
新华网
央视网
光明网
经济日报
央广网
国际在线
中国日报
中国青年报
中国网
中国青年网
中国经济网
求是网
网信网
南方网
南方日报
湛江日报
湛江新闻网
×